胖东来公示奖励在伤人事件中参与应急处置的20名员工,最高5万元
2025-11-06 07:29
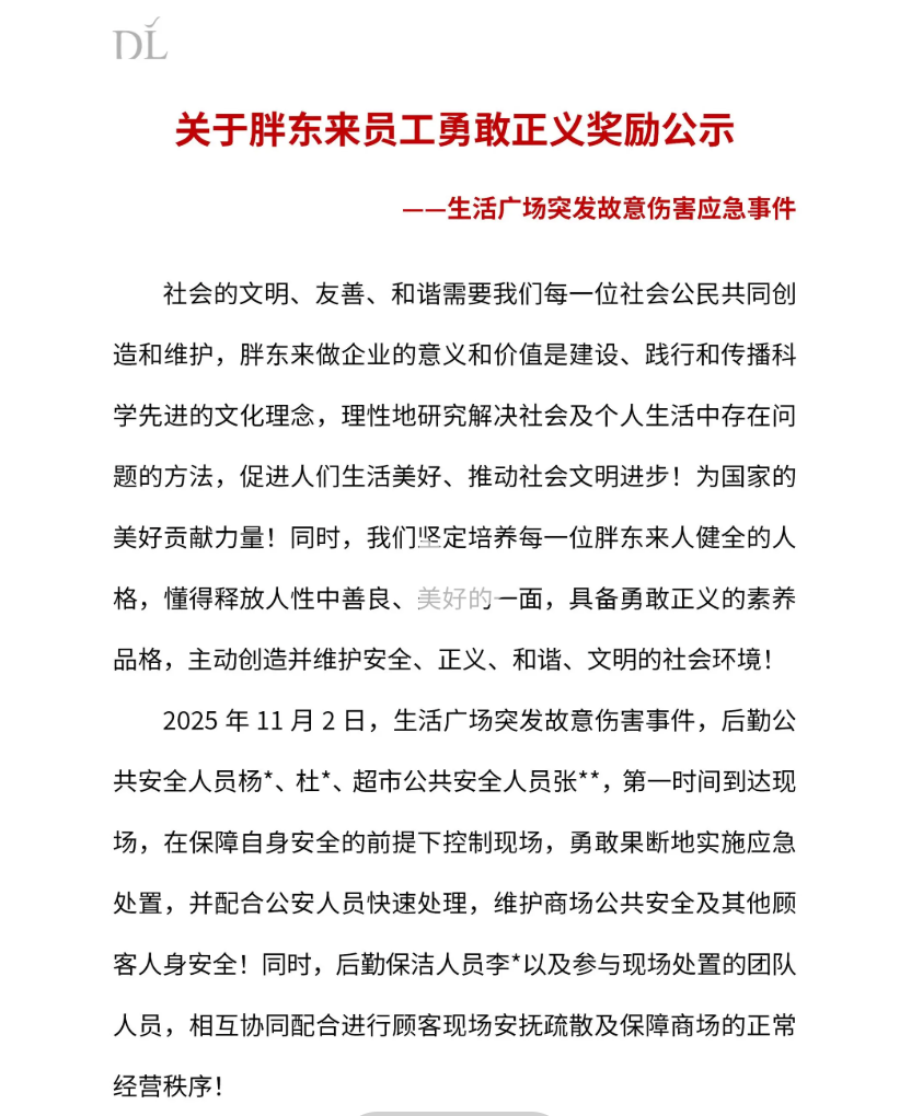
11月5日晚,河南许昌胖东来超市有限公司官方抖音账号发布关于胖东来员工勇敢正义奖励公示,据公示信息,公司对于参与11月2日生活广场突发故意伤害事件应急处置的员工进行奖励,给予20名员工共计20万元奖励,其中给予第一时间到达现场处置施暴者的公共安全部员工杨某5万元奖励,配合参与控制施暴者的两人3万元奖励,反应迅速立即投入现场清洁的一人1万元奖励,此外,参与现场清理的16名人员每人奖励5千元。


凡注明来源重庆日报的作品,版权均属重庆日报所有,未经授权不得转载、摘编或利用其它方式使用上述作品。已经本网授权使用作品的,应在授权范围内使用,并注明“来源:重庆日报网”。违反上述声明者,本网将追究其相关法律责任。
除来源署名为重庆日报稿件外,其他所转载内容之原创性、真实性、完整性、及时性本站不作任何保证或承诺,请读者仅作参考并自行核实。



渝公网安备 50011202500747号