420项成果上榜!2025年重庆市教学成果奖揭晓

新重庆-重庆日报原创 记者 李周芳

2026-01-05 22:26

1月5日,记者从重庆市人民政府网获悉,2025年重庆市教学成果奖获奖名单正式对外公布,全市各级各类学校共计420项教学成果上榜。

据介绍,本次评选分基础教育、职业教育、高等教育三个类别,包括《跨学科主题学习整体解决方案构建与实现》《数学阅读学习:小学数学学习方式变革的探索与实践》等140项基础教育教学成果、《西部职教基地“产城园校”融合发展创新与实践》《适配产业变革的“岗位靶向、项目共享、教学协同”模块课程改革与实践》等140项职业教育教学成果、《理工融合、多方协同、个性发展,工科优势高校拔尖创新人才培养探索与实践》《破界立新,开放融合——卓越工程师培养的“重大”探索与实践》等140项高等教育教学成果获奖。其中,特等奖有80项、一等奖130项、二等奖210项。

据了解,重庆市教学成果奖每四年评选一次,代表全市教学成果的最高水平,是全市教育教学领域的最高奖项,也是反映学校教育教学水平的重要标志。

2025年重庆市教学成果奖获奖项目名单

2025年基础教育重庆市教学成果奖获奖项目

特等奖(30项)

图片

一等奖(39项)

图片

二等奖(71项)

图片

2025年职业教育重庆市教学成果奖获奖项目

特等奖(24项)

图片

一等奖(38项)

图片

二等奖(78项)

图片
图片

2025年高等教育(本科)重庆市教学成果奖获奖项目

特等奖(21项)

14.png

一等奖(45项)

15.png

二等奖(51项)

16.png

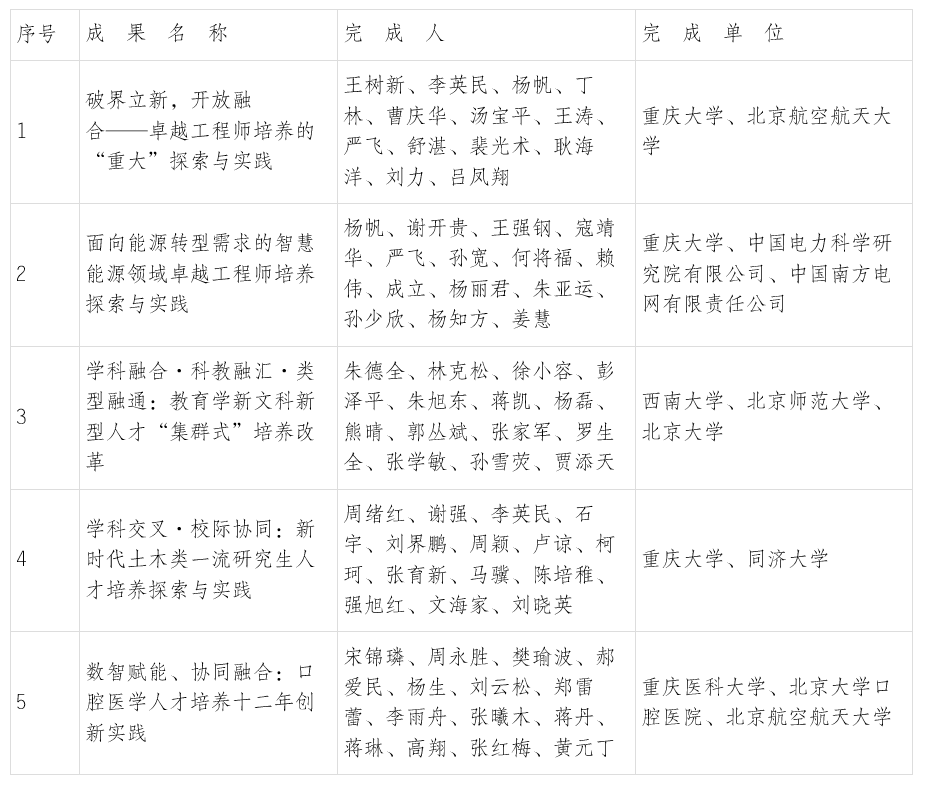
2025年高等教育(研究生)重庆市教学成果奖获奖项目

特等奖(5项)

17.png

一等奖(8项)

18.png

二等奖(10项)

19.png
来源: 新重庆-重庆日报  
编辑: 李周芳   审核: 李珩 主编:匡丽娜     
版权声明:

凡注明来源重庆日报的作品,版权均属重庆日报所有,未经授权不得转载、摘编或利用其它方式使用上述作品。已经本网授权使用作品的,应在授权范围内使用,并注明“来源:重庆日报网”。违反上述声明者,本网将追究其相关法律责任。

除来源署名为重庆日报稿件外,其他所转载内容之原创性、真实性、完整性、及时性本站不作任何保证或承诺,请读者仅作参考并自行核实。

相关新闻
网站首页| 重报集团| 关于我们| 广告业务| 联系我们

Copyright © 2000-2022 CQNEWS Corporation, All Rights Reserved.

重庆日报版权所有 未经书面授权 不得复制或建立镜像

地址:重庆市两江新区同茂大道416号 邮编:401120 广告招商:023-63907707 传真:023-63907104   违法和不良信息举报中心热线:12377

互联网新闻信息服务许可证编号50120180001 互联网出版许可证号:(署)网出证(渝)字002号  渝ICP备17015920号

渝公网安备 50011202500747号